Expand menu
0
Cart
Home
Products
Sensors
Semiconductors
Passive Components
Connectors
Power
Electromechanical
Optoelectronics
Circuit Protection
Integrated Circuits - ICs
Main Products
Manufacturers
Blog
Services
About OMO
About Us
Contact Us
Check Stock
AT49F1024A-45VC
P1-P3
P4-P6
P7-P9
P10-P12
P13-P14
7
AT49F1
024A
3415B–
FLASH–
12/03
Input T
est W
avef
orms and Measurement Level
t
R
, t
F
< 5 ns
Output T
est Load
Note:
1.
This
para
meter i
s chara
cterized
and is not 100%
tested
.
OUTPUT
PIN
5.0V
30 pF
1.8K
1.3K
Pin Capacitance
f = 1 MHz
, T = 25°
C
(1)
Symbol
T
yp
Max
Units
Conditions
C
IN
46
p
F
V
IN
= 0V
C
OUT
81
2
p
F
V
OUT
= 0V
8
AT49F1024A
3415B
–FLA
SH–12
/03
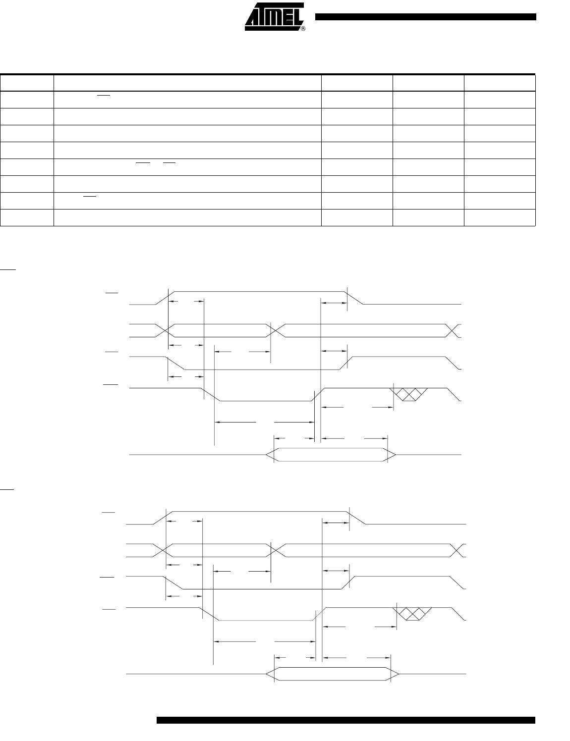
A
C W
or
d
Load W
aveforms
WE
Controlled
CE
Contr
olled
A
C W
or
d Load
Characterist
ics
Symbol
P
arameter
Min
Max
Units
t
AS
, t
OES
Address
, OE
Setup Time
0
ns
t
AH
Address H
old Time
50
ns
t
CS
Chip Sele
ct Setup Time
0
ns
t
CH
Chip Select Hold Time
0
ns
t
WP
Write Pulse W
idth (WE
or CE
)5
0
n
s
t
DS
Data Se
tup Time
50
ns
t
DH
, t
OEH
Data, OE
Hold Time
0
ns
t
WPH
Write Puls
e Width H
igh
40
ns
t
DH
t
DS
t
AS
t
AH
t
WP
CE
ADDRESS
DATA IN
OE
t
OES
t
OEH
WE
t
CS
t
CH
t
WPH
t
DH
t
DS
t
AS
t
AH
t
WP
WE
ADDRESS
DATA IN
OE
t
OES
t
OEH
CE
t
CS
t
CH
t
WPH
9
AT49F1
024A
3415B–
FLASH–
12/03
Pr
ogram Cyc
le W
avef
o
rms
Main Memory or Chi
p Erase
Cycl
e W
a
vef
orms
Notes:
1.
OE
mus
t be
high
only
when
WE
and CE
are both lo
w
.
2.
F
or chip
eras
e,
the addres
s sh
ould be 10
H. For a
main
memory erase
, the data sho
uld be
30H.
Pr
ogram Cyc
le
Characteristi
cs
Symbol
P
arameter
Min
T
y
p
M
ax
Units
t
BP
W
ord Programm
ing Time
10
50
µs
t
AS
Address Setu
p Time
0
ns
t
AH
Address H
old Time
50
ns
t
DS
Data Se
tup Time
50
ns
t
DH
Data Hold Time
0
ns
t
WP
Write Pulse Widt
h
50
ns
t
WPH
Write Puls
e Width H
igh
40
ns
t
EC
Erase Cy
cle Time
1.5
3
seconds
A0-A15
OE
AA
80
NOTE 2
55
55
555
555
555
AA
WORD 0
WORD 1
WORD 2
WORD 3
WORD 4
WORD 5
AAA
AAA
t
WPH
t
WP
CE
WE
A0-A15
DATA
t
AS
t
AH
t
EC
t
DH
t
DS
555
P1-P3
P4-P6
P7-P9
P10-P12
P13-P14
AT49F1024A-45VC
Mfr. #:
Buy AT49F1024A-45VC
Manufacturer:
Description:
IC FLASH 1M PARALLEL 40VSOP
Lifecycle:
New from this manufacturer.
Delivery:
DHL
FedEx
Ups
TNT
EMS
Payment:
T/T
Paypal
Visa
MoneyGram
Western
Union
Products related to this Datasheet
AT49F1024A-45VC
AT49F1024A-45VL