10
Applications
The HCPL-2300/HCPL-0300 optocoupler has the unique
combination of low 0.5 mA LED operating drive current at a
5 MBd speed performance. Low power supply current
requirement of 10 mA maximum at 5.25 V and the abil-
ity to provide isolation between logic systems fullls
numerous applications ranging from logic level transla-
tions, line receiver and party line receiver applications,
microprocessor I/O port isolation, etc. The open col lector
output allows for wired-OR arrangement. Specic inter-
face circuits are illustrated in Figures 12-16, and 18 with
correspond ing component values, perform ance data
and recom mended layout in Figures 17 and 19.
For -40°C to 85°C operating temperature range, a mid-
range LED forward current (I
F
) of 0.625 mA is recommend-
ed in order to prevent overdriving the integrated circuit
detector due to increased LED eciency at temperatures
between 0°C and -40°C. For narrower temperature range
of 0°C to 85°C, a suggested operating LED current of
0.75 mA is recommended for the mid-range operating
point and for minimal propagation delay skew.
A peaking capacitance of 20 pF in parallel with the cur-
rent limiting resistor for the LED shortens t
PHL
by approxi-
mately 33% and t
PLH
by 13%. Maintain ing LED forward
voltage (V
F
) below 0.8 V will guarantee that the HCPL-
2300/HCPL-0300 output is o.
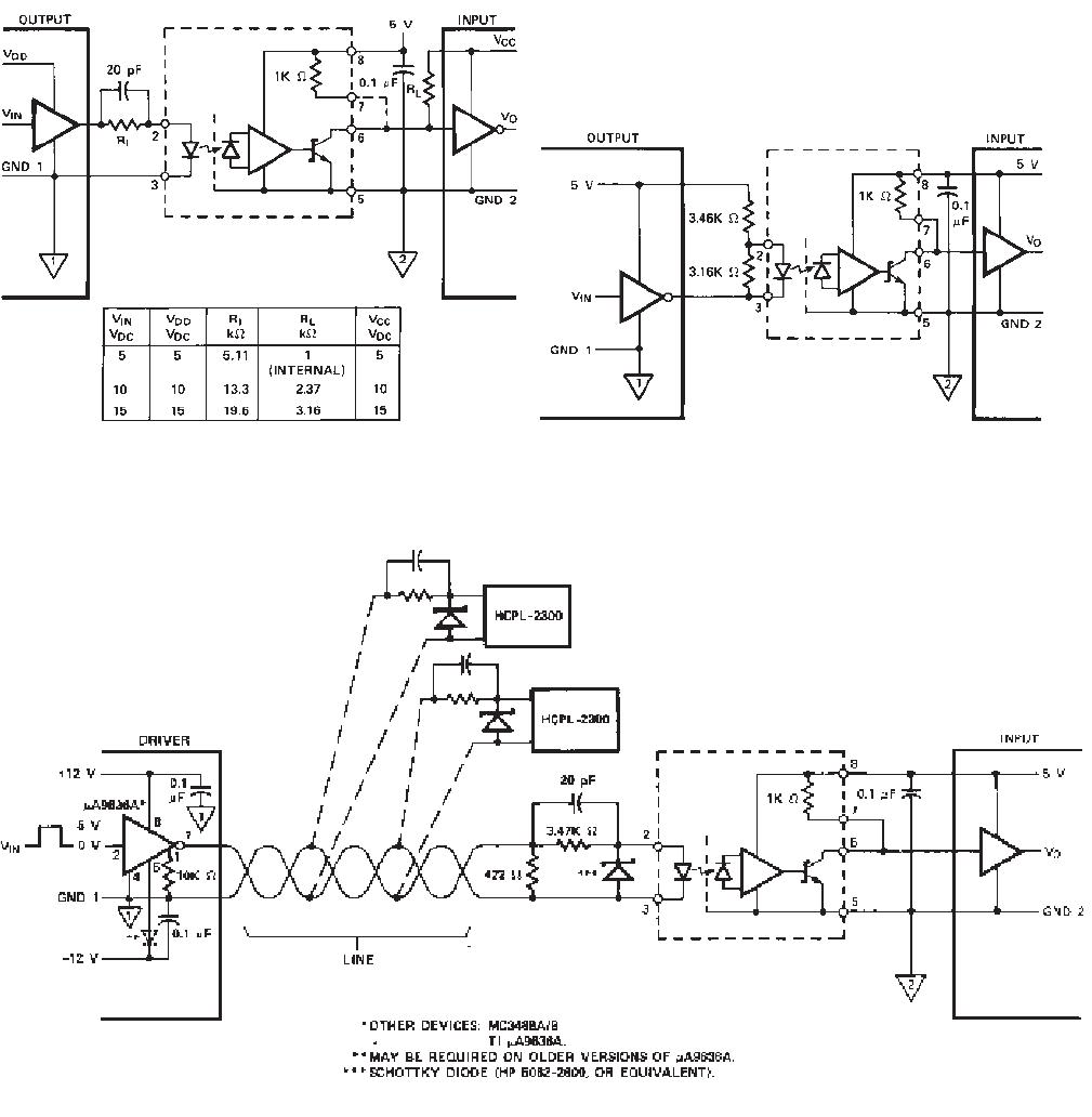
The recommended shunt drive technique for TTL/LSTTL/
CMOS of Figure 12 provides for optimal speed perfor-
mance, no leakage current path through the LED, and re-
duced common mode inuences associated with series
switching of a “oating” LED. Alternate series drive tech-
niques with either an active CMOS inverter or an open
collector TTL/LSTTL inverter are illustrated in Figures 13
and 14 respectively. Open collector leakage current of
250 µA has been compensated by the 3.16 KΩ resistor
(Figure 14) at the expense of twice the operating forward
current.
An application of the HCPL-2300/HCPL-0300 as an un-
balanced line receiver for use in long line twisted wire
pair communication links is shown in Figure 15. Low
LED I
F
and V
F
allow longer line length, higher speed
and multiple stations on the line in comparison to
higher I
F
, V
F
optocouplers. Greater speed performance
along with nearly innite common mode immu-
nity are achieved via the balanced split phase circuit
of Figure 16. Basic balanced dierential line re-
ceiver can be accomplished with one HCPL-
2300/HCPL-0300 in Figure 16, but with a typical
400 V/µs common mode immunity. Data rate versus dis-
tance for both the above unbalanced and balanced line
receiver applications are com pared in Figure 17. The RS-
232-C interface circuit of Figure 18 provides guaranteed
minimum common mode immunity of 100 V/µs while
maintaining the 2:1 dynamic range of I
F
.
Figure 10. Test circuit for common mode transient immunity and typical waveforms.
HCPL-0300/
HCPL-2300
11
Figure 11. Thermal derating curve, dependence
of safety limiting value with case temperature
per IEC/EN/DIN EN 60747-5-5.
A recommended layout for use with an internal 1000 Ω
resistor or an external pull-up resistor and required V
CC
bypass capaci tor is given in Figure 19. V
CC1
is used with
an external pull-up resistor for output voltage levels (V
O
)
greater than or equal to 5 V. As illustrated in Figure 19, an
optional V
CC
and GND trace can be located between the
input and the output leads of the HCPL-2300/HCPL-0300
to provide additional noise immunity at the compromise
of insulation capability (V
I-O
).
Figure 12. Recommended shunt drive circuit for interfacing between TTL/LSTTL/CMOS logic systems.
HCPL-2300/
HCPL-0300
Figure 14. Series drive from open collector TTL/LSTTL units.Figure 13. Active CMOS series drive circuit.
HCPL-2300/
HCPL-0300
HCPL-2300/
HCPL-0300
11
Figure 15. Application of HCPL-2300/HCPL-0300 as isolated, unbalanced line receiver(s).
REFERENCE FIGURE 17 FOR DATA RATE vs. LINE DISTANCE L.
HCPL-2300/
HCPL-0300

HCPL-0300

Mfr. #:
Manufacturer:
Broadcom / Avago
Description:
High Speed Optocouplers 8MBd 1Ch 0.5mA
Lifecycle:
New from this manufacturer.
Delivery:
DHL FedEx Ups TNT EMS
Payment:
T/T Paypal Visa MoneyGram Western Union