Expand menu
0
Cart
Home
Products
Sensors
Semiconductors
Passive Components
Connectors
Power
Electromechanical
Optoelectronics
Circuit Protection
Integrated Circuits - ICs
Main Products
Manufacturers
Blog
Services
About OMO
About Us
Contact Us
Check Stock
HCPL-0300
P1-P3
P4-P6
P7-P9
P10-P12
P13-P14
13
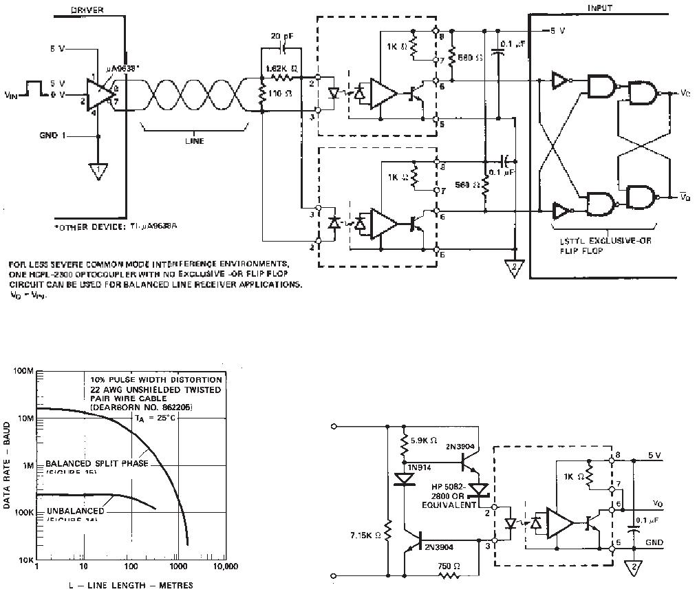
Figure 16. Application of two HCPL
-2300/HCPL-0300 units operating as an isola
ted, high speed, balanced
, split phase line receiver with signicantly
enhanced common mode immunity
.
REFERENCE FIGURE 17 FOR DA
TA RA
TE vs. LINE DISTANCE L.
HCPL-2300/
HCPL-0300
HCPL-2300/
HCPL-0300
Figure 18. RS-232-C Inter
face circuit with HCPL-2300/HCPL
-0300.
0°C
< T
A
< 85°C.
Figure 17
. Typical point to point data ra
te vs. length of line for
unbalanced (Figure 15) and balanced (Figure 16) line receiv
ers
using HCPL
-2300/HCPL
-0300 optocouplers.
(FIGURE 16)
(FIGURE 15)
RS-232-C
SIGNAL
3 V – 25 V
-3 V – -25 V
HCPL-2300/
HCPL-0300
14
Figure 19. Recommended printed circuit board la
yout.
For pr
oduct information and a complete list of distributors
, please go to our web site:
ww
w
.avagot
ech.com
Av
ago
, Avago
T
echnologies, and the A logo are trademarks of A
vago T
echnologies, Limited in the United States and other c
ountries.
Data subject to change. C
opyright © 2006-2013 A
vago
T
echnologies Limited. All rights r
eser
ved
. Obsoletes A
V01-0558EN
A
V02-0919EN March 20, 2013
P1-P3
P4-P6
P7-P9
P10-P12
P13-P14
HCPL-0300
Mfr. #:
Buy HCPL-0300
Manufacturer:
Broadcom / Avago
Description:
High Speed Optocouplers 8MBd 1Ch 0.5mA
Lifecycle:
New from this manufacturer.
Delivery:
DHL
FedEx
Ups
TNT
EMS
Payment:
T/T
Paypal
Visa
MoneyGram
Western
Union
Products related to this Datasheet
HCPL-0300-000E
HCPL-2300-000E
HCPL-2300-300E
HCPL-0300-500E
HCPL-2300
HCPL-2300-500E
HCPL-2300-360E
HCPL-2300-560E
HCPL-2300-060E
HCPL-0300
HCPL-2300#300
HCPL-0300#500
HCPL-2300#500
HCPL-2300#360
HCPL-2300#560